حلول كابسارك

أداة كابسارك المكانية لإزالة ثاني أكسيد الكربون (KAPSARC CO2REMOVE Spatial Tool)

نموذج الطاقة السكنية (REEM)

كفاءة استهلاك الوقود في قطاع الطيران في المملكة العربية السعودية: التطورات والآثار المستقبلية

محلل كابسارك لمصافي النفط (KORA)

تقييم دورة الحياة

متعقب مصادر الطاقة المتجددة في المملكة العربية السعودية

أطلس كابسارك لسياسات الطاقة المتجددة في الهند

تكلفة تخزين النفط الخام

أداة تصور CEDS Sankey

ميزان الطاقة السعودي

الشراكة المتعلقة بالتكيف مع تغير المناخ والتخفيف من آثاره

إطار تحليل النقل (KTAF)

أداة محاكاة سياسة الطاقة في المملكة العربية السعودية
صممت أداة محاكاة سياسة الطاقة في المملكة العربية السعودية لتناول السؤال البحثي: ما هي خيارات سياسة الطاقة المحلية في المملكة العربية السعودية لمستقبل مستدام ومرن للطاقة؟
يمكن أن تؤثر خيارات سياسة الطاقة في المملكة العربية السعودية على الناتج المحلي لثاني أكسيد الكربون والانبعاثات الأخرى، وتؤثر أيضاً على تكاليف المستهلك، بالإضافة إلى تغيّر إيرادات تصدير الطاقة. توضح هذه الأداة سهلة الاستخدام التفاعلات والآثار التراكمية لبعض التدابير الأكثر شيوعاً والتي تُستخدم في جميع أنحاء العالم للمساعدة في خفض الانبعاثات وتحسين كفاءة الطاقة. أداة محاكاة سياسة الطاقة في المملكة العربية السعودية برنامج مجاني ومفتوح المصدر أنشئ بجهد مشترك بين شركة انيرجي انوفيشن ذ.م.م ومركز الملك عبدالله للدراسات والبحوث البترولية “كابسارك”.
تتيح لك هذه الأداة دراسة آثار سياسات الطاقة المحتملة، وإنشاء حزمة السياسة الخاصة بك، ومعرفة كيف يمكن للتحولات في متغيرات السياسة تغيير النتائج على الفور. جرب استخدامها بالضغط على الزر أدناه أو ارجع إلى الملفات للحصول على نسخة قابلة للتحميل والتعديل.

مؤشر الاقتصاد الدائري للكربون

حاسبة كابسارك لاستبدال أنواع الوقود

حاسبة كابسارك للطاقة الكهروضوئية

أداة كابسارك لتقييم الطاقة في المباني

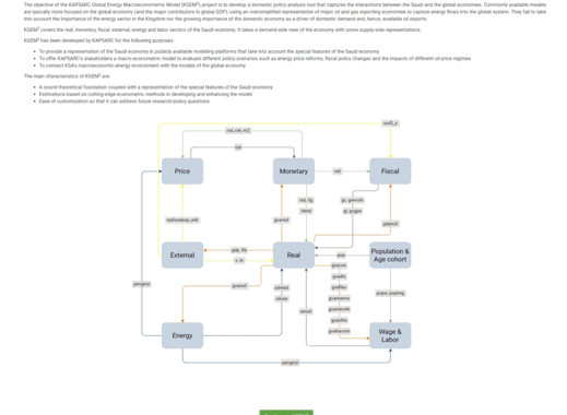
نموذج كابسارك القياسي للاقتصاد الكلي للطاقة

أداة المدخلات والمخرجات لرؤية 2030

نموذج كابسارك للطاقة في المملكة العربية السعودية

نموذج تحليل تكلفة الهيدروجين

نموذج كابسارك للطلب الإقليمي على الكهرباء
